美国民众对AI呈现出一种焦虑与排斥的态度。 随着美国中期选举日益临近,人工智能(AI)这一技术命题正迅速演变为民意反对下两党交锋的关键战场。 根据哈特研究伙伴公司(Hart Research Associates...
-
发布了文章 2026-03-30
比移民局更不受欢迎:美国中期选举年,AI为何成了“全民公敌”?
-
发布了文章 2026-03-02
上汽牵头参设私募基金,聚焦智能电动车产业链
近日,上汽集团发布公告称,公司全资子公司上海汽车集团金控管理有限公司(简称“上汽金控” 联合上海国投先导集成电路私募投资基金、湖南省金芙蓉产业引导基金等七家机构,共同设立总规模25亿元的“上海尚颀尚成二号私募投资基金合伙企业...
-
发布了文章 2026-01-25
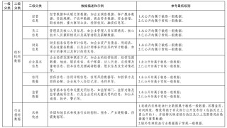
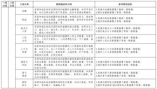
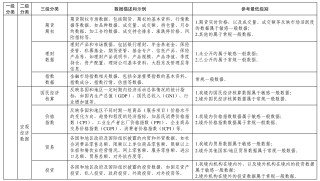
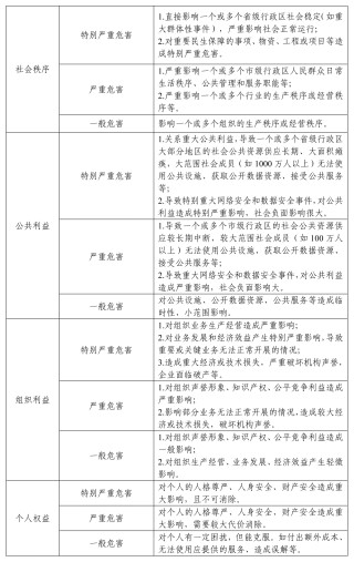
《金融信息服务数据分类分级指南(征求意见稿)》公开征求意见
为规范金融信息服务数据处理活动,提升金融信息服务的数据安全水平,依据《中华人民共和国网络安全法》、《中华人民共和国数据安全法》、《中华人民共和国个人信息保护法》、《网络数据安全管理条例》、《金融信息服务管理规定》等法律法...
-
发布了文章 2026-01-25
马杜罗被控制后美方只给代总统等人15分钟决定是否配合
1月23日,委内瑞拉代总统罗德里格斯透露美方强行控制马杜罗后曾威胁委官员答应美方要求。罗德里格斯说:“美军给了委内政部长卡韦略、我的兄弟兼国会主席豪尔赫还有我15分钟作出回应,否则他们就会杀了我们。”她还表示,美军一开始...
-
发布了文章 2026-01-23
浙江永强(002489.SZ):拟不超过1亿元开展期货交易
格隆汇1月23日丨浙江永强(002489.SZ 公布,为管理原材料价格波动风险,稳定经营成本,公司拟以生产经营计划为基础,对预期原材料采购进行套期保值,该项业务以锁定成本、对冲风险为核心目的。在此基础上,公司会依法合规利用自...
-
发布了文章 2026-01-07
中船科技:预计公司2025年度经营业绩将出现亏损
每经AI快讯,1月7日,中船科技(600072.SH 公告称,经公司财务部门初步测算,预计2025年度归属于上市公司股东的净利润为负值,公司2025年度经营业绩将出现亏损。...
-
发布了文章 2026-01-01
闪迪科技:2025年领涨美股,2026机遇与风险并存
快讯摘要 2025年收官,美股涨幅前十中存储企业包揽前四,闪迪科技领涨577%,2026年机遇与风险并存于AI。...
-
发布了文章 2025-12-28
2026年茅台经销商大会将召开:各省经销商入场,董事长陈华等高管门口欢迎
12月28日,2026年茅台经销商大会将于下午召开。下午两点,各省经销商有序入场,包括茅台集团党委书记、董事长陈华、茅台集团党委副书记、董事、代总经理王莉等在内的一众高管列队会议中心门口,对到场的经销商鼓掌欢迎。 据...
-
发布了文章 2025-12-18
复利计息真的能财富增值吗?
在金融领域,复利计息一直被视为一种强大的财富增值工具。许多人听闻复利的神奇效果,如爱因斯坦曾说复利是世界第八大奇迹,但复利计息是否真的能实现财富增值,还需要深入探究。复利计息,简单来说,就是在计算利息时,某一计息周期的利息是...
-
发布了文章 2025-05-30
随手播,年收入不到1亿,递交IPO招股书,拟赴香港上市
来源:瑞恩资本RyanbenCapital 2025年5月29日,来自广东广州天河区的随手播集团公司Easylive Group Inc.(简称“随手播“)在港交所递交招股书,拟在香港主板挂牌上市。...
-
发布了文章 2025-05-09
首批明日询价!多家大型券商率先获准发行科创债
登录新浪财经APP 搜索【信披】查看更多考评等级 在监管明确金融机构等三类机构可发行科技创新债券(以下简称“科创债”)次日,已有多家券商获准作为发行人发行科创债。北京商报记者注意到,5月8日,多家券商相继披露公开发行科创债的...
-
发布了文章 2025-04-25
壹石通:5月7日将召开2024年度暨2025年第一季度业绩说明会
证券日报网讯4月24日晚间,壹石通发布公告称,公司计划于2025年5月7日(星期三 下午14:00-15:00举行2024年度暨2025年第一季度业绩说明会。...
-
发布了文章 2025-04-24
两种穿越周期的投资方法论
来源:楚团长聊聊天 说来也是好笑,特朗普2021年创立Truth Social(真实社交)平台的初衷,是因为其他主流平台承受不住他的“胡言乱语”,选择对其账号进行封禁。但当站在关税阴云波澜诡谲的当下,本该贡献“真相”...
-
发布了文章 2025-04-23
耐克任命14年老将为首席战略官 助力转型改革
在耐克(NKE.US 管理层正试图扭转这家全球最大运动服装公司面临的颓势之际,该公司迎来了一位新的高级战略主管。一份内部备忘录显示,在耐克工作了14年的“老将”Jennifer Hartley已被任命为首席战略官,并在耐克的...
-
发布了文章 2025-04-16
银行股增持潮再起!有董监高自掏腰包,苏州银行国资大股东3个月砸下超5亿
又有上市银行获股东大手笔增持。4月14日晚间,苏州银行(002966 (002966.SZ)公告称,该行大股东苏州国际发展集团有限公司(以下简称“国发集团” 在2025年1月14日~4月14日期间,以自有资金通过集中竞价交易...
-
发布了文章 2025-04-16
河北盛宇节能科技有限公司成立 注册资本300万人民币
天眼查App显示,近日,河北盛宇节能科技有限公司成立,法定代表人为郭伟,注册资本300万人民币,经营范围为一般项目:技术服务、技术开发、技术咨询、技术交流、技术转让、技术推广;隔热和隔音材料制造;隔热和隔音材料销售;轻质建筑...
-
发布了文章 2025-04-01
美新科技:控股子公司获得政府补助约4077万元
快讯摘要 美新科技:控股子公司获得政府补助约4077万元 每经AI快讯,美新科技(SZ301588,收盘价:18.73元)4月1日晚间发...
-
发布了文章 2025-03-27
三花智控:内部控制自我评价报告
三花智控:内部控制自我评价报告...
没有更多内容










