来源:有连云
AI摘要
主题基金愈发细分且标的重合度较高,使得投资者在申购端面对琳琅满目的产品难以抉择,年内ETF已经上演多次“改名潮”,且更名后的产品多数遵循了“标的指数+ETF+管理人名称”。
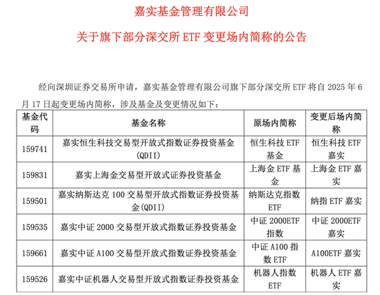
继易方达、华夏之后,又有一家大厂旗下ETF基金“改名换姓”。6月16日,嘉实基金公告:6月17日起公司旗下22只ETF产品进行集体更名。其中包括“稀土ETF基金”变更为“稀土ETF嘉实”、“A500指数ETF”变更为“A500ETF嘉实”、“纳斯达克指数ETF”变更为“纳指ETF嘉实”、“科创医药指数ETF”变更为“科创医药ETF嘉实”、“上海金ETF基金”变更为“上海金ETF嘉实”等。

数据来源:嘉实基金官网 更名基金仅截取部分年内ETF已经上演多次“改名潮”,且更名后的产品多数遵循了“标的指数+ETF+管理人名称”, 1月13日,易方达基金公告将变更旗下17只ETF的场内简称,均按照上述规则进行修改。随后,华夏基金公告,自4月28日起,华夏基金变更旗下部分ETF的场内简称。紧接着5月份,天弘基金公告,自5月12日起,公司旗下8只ETF变更场内简称。是“李逵”还是“李鬼”?近年来我国ETF市场规模快速攀升,当前ETF投资者已超2100万,全市场ETF产品数量增至1186只,规模达4.17万亿元。在这一蓬勃发展的背景下,主题基金愈发细分且标的重合度较高,使得投资者在申购端面对琳琅满目的产品难以抉择。比如,我们搜索碳中和ETF会跳出两只基金,虽然名字相同但是他们却跟踪的两个指数159790这只跟踪中证内地低碳经济主题指数。而560060这只中证上海环交所碳中和指数。从收益率看,这两个指数的收益率更是天差地别,上海环交所碳中和指数由于布局水利、采矿等产业近一年收益率为2.12%,而中证内地低碳经济主题指数近1年收益率为-2.52%。二者相差近5%。同名基金跟踪不同指数


数据来源:Wind 截至:2025.06.17再比如,去年的“当红炸子鸡”中证A500,目前超百亿的ETF有8只,这其中中证A500ETF、中证A500ETF龙头、A500ETF基金由于简称中未体现管理人信息,投资者需额外查询才能明确产品发行方。这就为投资者带来了很多不必要的麻烦。部分跟踪A500指数的基金

数据来源:Wind 截至:2025.06.17诸如类似的案例还有很多,由于追踪同一指数的多只ETF,名字大同小异。这意味着当 ETF 交易者想直接找到某家基金公司追踪某只基金的 ETF 时,要么要牢记六位数代码,要么就要在一个个类似的 ETF 名称中注意试错,一不小心就会买到“李鬼”基金。如今看来这个弊端正在慢慢消除。大厂往往身先士卒从目前来看,将品牌融入 ETF 简称,在中国ETF 还处于刚刚起步并加速的阶段。目而从目前更名的一些基金中我们也能发现一些端倪。数据显示,含有品牌名 ETF 最多的,是易方达,其次是南方,嘉实依靠今次批量 21 只 ETF 集体更名,也杀入前三。从品牌渗透率角度,这三家都已经超过 40%,此外天弘也渗透率较高。

数据来源:Wind 截至:2025.06.18可以发现,相对而言大基金公司对于更名显然更为积极,排名前十位的无一例外都是ETF大厂。这其中猜测有两点原因第一是大公司整体的合规较为严格,对于政策的敏感度和执行力显然要更胜一筹,以往无论是改名还是新发,大厂往往都身先士卒。另外一点,或许是大厂对自家的产品较为自信,经过改名后,各家公司的产品一目了然,对于跟踪同一指数的ETF,投资者往往会选择规模较大,或品牌知名度较高的基金,这时大厂的优势再次凸显。对于投资者而言,场内简称尤其扩位简称,往往包含更多关于基金管理人、投资方向、市场热点词汇的描述。投资者不仅能够更轻松地找到目标产品,减少信息筛选的时间和精力,也可以减少因名称混淆导致的交易错误,降低操作风险。



发表评论
2025-06-19 01:00:24回复
2025-06-18 19:05:31回复