来源:雷递

轻松健康开启招股:拟募资6亿港元 12月23日港股上市 IDG与阳光人寿是股东  第1张

  雷递网 雷建平 12月15日

  轻松健康集团(股票代码:“2661”)今日开启招股,准备2025年12月23日在港交所上市。

  轻松健康拟全球发售2654万股,最高发售价22.68港元,预计募资总额为6亿港元,扣除发行应付上市费用,募资净额5.13亿港元。

轻松健康开启招股:拟募资6亿港元 12月23日港股上市 IDG与阳光人寿是股东  第2张

  轻松健康的基石投资者为澳琴合鸣,一共认购1亿港元。

  轻松健康此次募资用于提升公司的品牌知名度、提高用户参与度及加强与业务合作伙伴的合作;用于提升公司在AI及大数据领域的技术能力,以便更广泛应用于公司的产品及服务;用于医学研究和真实世界研究;用作营运资金及其他一般公司用途;用于拓展至更多地区及海外市场。

  上半年营收6.6亿 期内利润8139万

  轻松健康是一家科技型一站式平台,专注于提供综合健康服务及健康保险解决方案。

轻松健康开启招股:拟募资6亿港元 12月23日港股上市 IDG与阳光人寿是股东  第3张

  轻松保险已培育一个参与度极高的、注重健康的用户基础,其代表着一群对轻松保险的健康解决方案具有较高认知度与浓厚兴趣的潜在目标人群。

  招股书显示,轻松健康集团2022年、2023年、2024年营收分别为3.94亿元、4.9亿元、9.45亿元;毛利分别为3.25亿元、3.91亿元、3.62亿元;毛利率分别为82.6%、79.9%、38.3%。

轻松健康开启招股:拟募资6亿港元 12月23日港股上市 IDG与阳光人寿是股东  第4张

  轻松健康集团2025年上半年最大收入来源为数字营销(科普服务),达到4.44亿元,占营收的比例为67.7%;来自筛查香港推广及咨询服务的收入为3669万元,占营收的比例为5.6%。

轻松健康开启招股:拟募资6亿港元 12月23日港股上市 IDG与阳光人寿是股东  第5张

  轻松健康集团2025年上半年来自保险经纪服务收入5073万,占营收的比例为7.7%;来自保险技术服务的收入为9937万元,占营收的比例为15.2%。

  轻松健康集团2022年、2023年、2024年持续经营期内利润分别为-910万元、9717万、899万;期内利润分别为-1.11亿、4165万元、736万元。

  轻松健康集团2025年上半年营收为6.56亿元,较上年同期的3.55亿元增长84.8%;毛利为2.13亿元,上年同期的毛利为1.75亿元;毛利率为32.5%,上年同期的毛利率为49.4%。

轻松健康开启招股:拟募资6亿港元 12月23日港股上市 IDG与阳光人寿是股东  第6张

  轻松健康集团2025年上半年持续经营年度利润为8605万元,上年同期的持续经营年度利润为1459万元;期内利润为8139万元,上年同期的期内利润为984万元;期内利润率为12.4%,上年同期的期内利润率为2.8%。

轻松健康开启招股:拟募资6亿港元 12月23日港股上市 IDG与阳光人寿是股东  第7张

  轻松健康集团2022年、2023年、2024年经调整净利分别为1.49亿元、1.47亿元、8440万元;2025年上半年经调整净利为5118万元,上年同期为4596万元。

  轻松健康集团2024年以来的营收取得了很大增长,但同期毛利率出现大幅下滑,净利也并未出现与营收同样的增长。

  IDG与阳光人寿是股东

  轻松健康集团执行董事分别为杨胤女士、王静女士;非执行董事分别为赵宇平、邵俊、吴彬;独立非执行董事分别为王晓燕博士、周耀明、白崑。

轻松健康开启招股:拟募资6亿港元 12月23日港股上市 IDG与阳光人寿是股东  第8张

  轻松健康集团2020年5月完成D轮融资6600万美元。

  于2025年1月21日,轻松健康集团向投资者GenesisPremium Holdings Limited及阳光人寿保险股份有限公司分别购回合共10,552,846股股份及21,105,693股面值0.00001美元的D系列优先股,总代价分别为350万美元及684.77万美元。

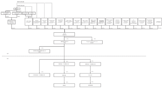
  IPO前,轻松健康集团创始人、董事会主席、执行董事及首席执行官杨胤女士透过其全资拥有的控股公司QingSongChouHoldings Corporation成为持有公司23.93%股权的单一最大股东。

  杨胤女士并透过与若干其他股东订立的投票代理安排控制轻松健康15.01%的投票权。因此,杨女士控制公司超过30%的投票权。

  此外,杨胤女士控制的QSCESO Limited持股为2.4%,Leman KAYA旗下WIND ENTERPRISE LIMITED持股为5.07%,Universal Light Limited持股为3.82%,吴彬旗下Grand Path Ventures Limited持股为7.47%;

  IDG China Media Fund IIL持股为12.89%,IDG China Capital Fund III L.P持股为4.46%,IDG China Capital III Investors L.P持股为0.4%;

轻松健康开启招股:拟募资6亿港元 12月23日港股上市 IDG与阳光人寿是股东  第9张

  IPO前,轻松健康股权结构

  阳光人寿保险股份有限公司持股为10.56%,德同环球消费投资有限公司持股为8.57%,ZHAOHui旗下TDH Venture Capital Investment持股为7.11%,SHAO Yang Dong旗下Genesis Premium Holdings持股为5.28%,Under Light Holding持股为5.07%,Che Yong旗下CE Fintech I Limited Partnership持股为1.57%;

轻松健康开启招股:拟募资6亿港元 12月23日港股上市 IDG与阳光人寿是股东  第10张

  腾讯旗下ChineseRose Investment持股为0.91%,Ricedonate Network持股为0.51%,员工持股计划持股为15.62%。

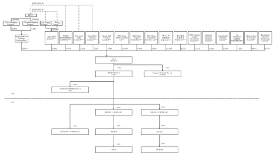
  IPO后,杨胤女士透过其全资拥有的控股公司QingSongChou持股为20.85%,杨胤女士控制的QSCESO持股为2.09%,Leman KAYA旗下WIND ENTERPRISE LIMITED持股为4.42%,Universal Light Limited持股为3.33%,吴彬旗下Grand Path Ventures Limited持股为6.51%;

  IDG China Media Fund IIL持股为11.23%,IDG China Capital Fund III L.P持股3.38%,IDG China Capital III Investors L.P持股为0.34%;

轻松健康开启招股:拟募资6亿港元 12月23日港股上市 IDG与阳光人寿是股东  第11张

  IPO后,轻松健康股权结构

  阳光人寿保险股份有限公司持股为9.2%,德同环球消费投资有限公司持股为8.47%,ZHAOHui旗下TDH Venture Capital Investment持股为6.19%,SHAO Yang Dong旗下Genesis Premium Holdings持股为4.6%,Under Light Holding持股为4.42%,Che Yong旗下CE Fintech I Limited Partnership持股为1.37%;

  Chinese Rose Investment持股为0.79%,Ricedonate Network持股为0.44%,员工持股计划持股为13.61%。

  ———————————————