金银LOF均暂停申购与定投,贵金属业务风控也在同步收紧  第1张

  文章来源:金十数据

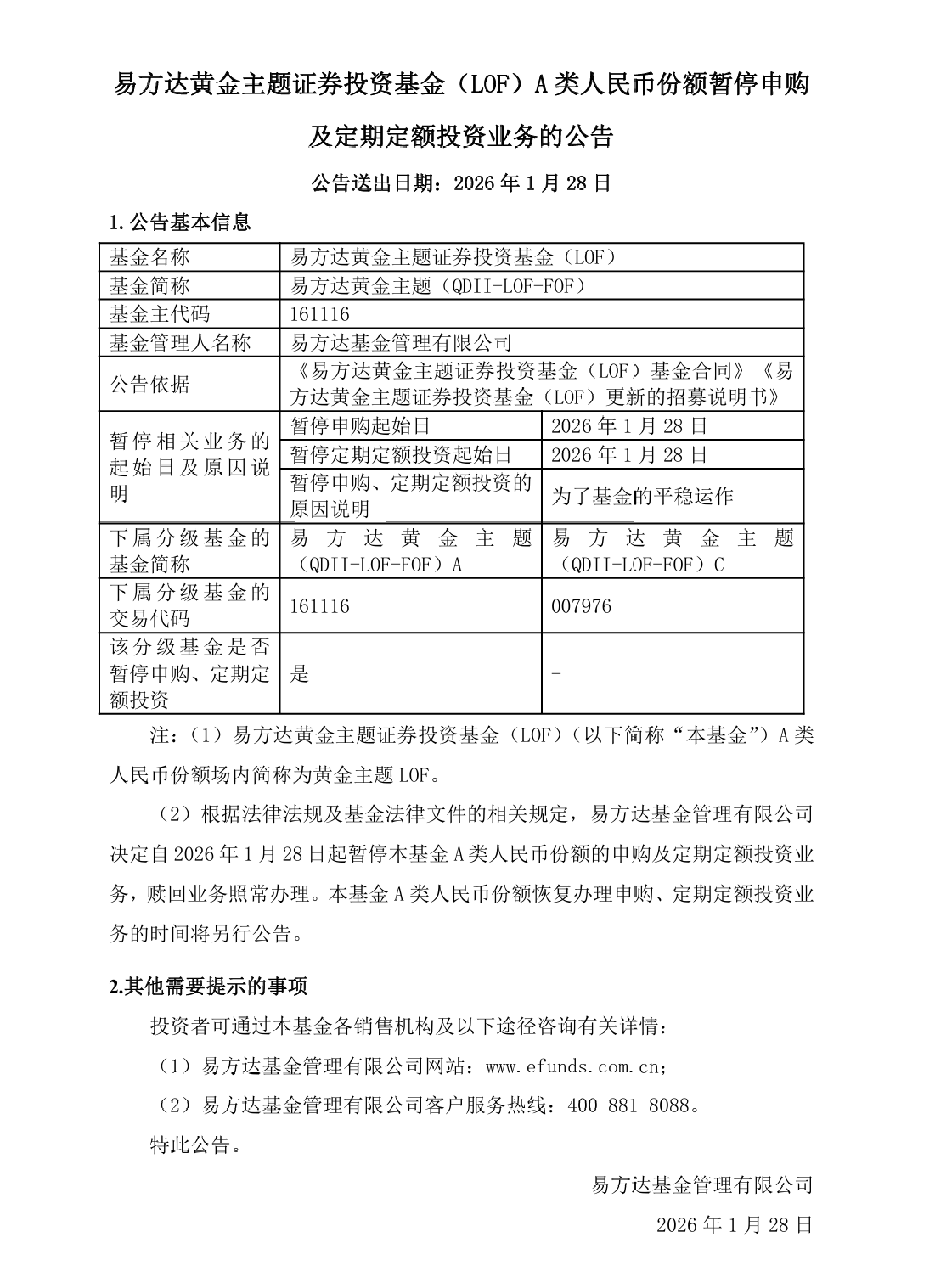
  1月27日,易方达基金公告显示,易方达黄金主题证券投资基金(LOF)自2026年1月28日起暂停A类人民币份额申购及定期定额投资业务,赎回业务照常办理,恢复时间将另行公告。

金银LOF均暂停申购与定投,贵金属业务风控也在同步收紧  第2张

  此前,国投瑞银基金方面,国投瑞银白银期货证券投资基金(LOF)公告自1月28日起暂停申购(含定期定额投资)业务。另外,该基金将继续于2026年1月28日开市起至当日10:30停牌,自2026年1月28日10:30复牌。

  黄金主题LOF此次暂停的对象是A类人民币份额,公告给出的原因是为了基金平稳运作,并明确赎回不受影响。同时,相关公告信息显示,该产品不同份额此前已存在不同程度的申购与定投限制,市场端实际可新增的通道本就偏紧。

  相比之下,白银LOF的“降温动作”更密集。国投白银LOF近期多次发布溢价风险提示与停复牌安排,公告与报道均提到二级市场交易价格明显高于基金份额净值,投资者面临溢价回落带来的价格波动风险。

  在这一背景下,自1月28日起暂停申购(含定投)意味着,新增资金难以继续通过申购进入,市场关注点将更集中于二级市场成交、溢价变化与停复牌节奏。

  与此同时,贵金属相关业务的风控门槛也在同步抬升。除基金端的限制外,银行端对黄金积存等业务的风险测评准入也在上调,例如农业银行公告自1月30日起对部分黄金积存业务增加风险承受能力测评要求,工商银行亦已提高积存金业务风险测评等级准入门槛。

  这些措施使得贵金属相关产品的新增配置路径在短期内更依赖风险评估、交易规则与流动性条件。

  接下来,市场将等待两只LOF关于恢复申购与定投的进一步安排,同时关注二级市场溢价是否回落、停复牌是否继续触发,以及贵金属价格波动对相关产品交易限制的联动影响。

金银LOF均暂停申购与定投,贵金属业务风控也在同步收紧  第3张