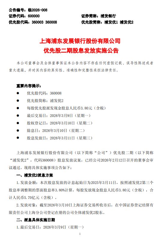
2月26日金融一线消息,浦发银行公告称,该行优先股二期(以下简称“浦发优2”,代码360008)股息发放议案,已经公司2026年2月12日召开的董事会审议通过。
本次股息发放的计息起始日为2025年3月11日,按照浦发优2第三个股息率调整期的票面股息率3.80%计算,每股发放现金股息人民币3.80元(含税),合计人民币5.70亿元(含税)。
股权登记日为2026年3月10日,股息发放日为2026年3月11日。对于持有浦发优2的属于《中华人民共和国企业所得税法》规定的居民企业股东(含机构投资者),其现金股息所得税由其自行缴纳,每股实际发放现金股息人民币3.80元。其他股东股息所得税的缴纳,根据相关规定执行。





发表评论
2026-02-27 02:37:14回复
2026-02-26 20:16:52回复
2026-02-27 03:25:39回复
2026-02-27 06:08:45回复
2026-02-27 04:15:15回复