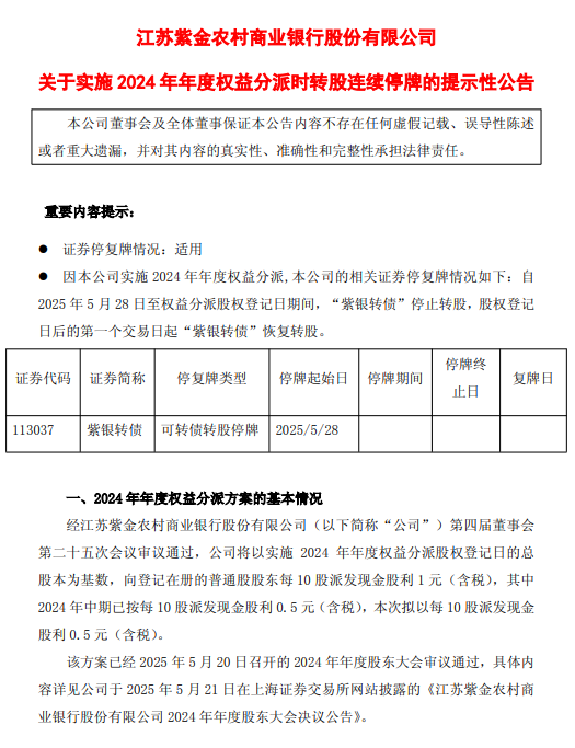
5月22日金融一线消息,紫金银行公告,公司将于2025年5月28日至权益分派股权登记日期间暂停紫银转债的转股,股权登记日后的第一个交易日起恢复转股。2024年年度权益分派方案为每10股派发现金股利1元(含税),其中2024年中期已派发现金股利0.5元(含税),本次拟派发现金股利0.5元(含税)。本次利润分配方案实施后,将对可转债当期转股价格进行调整。


5月22日金融一线消息,紫金银行公告,公司将于2025年5月28日至权益分派股权登记日期间暂停紫银转债的转股,股权登记日后的第一个交易日起恢复转股。2024年年度权益分派方案为每10股派发现金股利1元(含税),其中2024年中期已派发现金股利0.5元(含税),本次拟派发现金股利0.5元(含税)。本次利润分配方案实施后,将对可转债当期转股价格进行调整。


发表评论
2025-05-22 21:21:59回复
2025-05-23 00:50:21回复
2025-05-22 21:36:18回复